Für Fachpersonal:
Vestibuläre Migräne (VM) und Morbus Menière (MD) sind häufige Ursachen wiederkehrender Schwindelattacken – und klinisch schwer zu unterscheiden. Die LMU-Studie zeigt, welche Merkmale am besten trennen – und wo die aktuellen Diagnosekriterien (ICVD) an ihre Grenzen stoßen.
🔗Huppert D, Grill E, Becker-Bense S, Zwergal A, Strobl R. Diagnostic challenges in vestibular migraine-clinical differentiation from Menière’s disease and discrepancies with current classification criteria. J Neurol. 2025 Aug 5;272(9):558.
Studiendesign:
- Ort: LMU München (Deutsches Schwindel- und Gleichgewichtszentrum, DSGZ)
- Teilnehmende: 276 Patient:innen (188 VM, 88 MD)
- Methoden: Anamnese, Audiometrie, Kalorik, Video-Kopfimpulstest (vHIT), okulomotorische Tests
- Ziel: Klinische und apparative Merkmale zur Differenzierung von VM und MD bestimmen
Zentrale Ergebnisse
- VM: häufiger bei Frauen (72 %), früherer Beginn (Ø 40 Jahre)
- MD: häufiger bei Männern (49 %), späterer Beginn (Ø 50 Jahre)
- Menière: typischer Drehschwindel, Tinnitus, Hörprobleme, Übelkeit
- Vestibuläre Migräne: häufiger Kopfschmerzen, Lichtempfindlichkeit, Schwankschwindel
- Objektive Tests: MD zeigt häufiger Kalorik-Asymmetrien und niedrigere vHIT-Gain-Werte
- Kalorik–vHIT-Dissoziation (auffällige Kalorik, normaler vHIT) spricht für MD
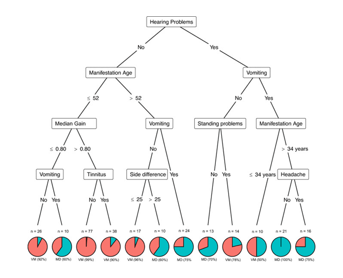
- Sieben Schlüsselkriterien (86 % Genauigkeit): Hörprobleme, Alter, Erbrechen, Kalorik-Seitendifferenz, Standunsicherheit, Tinnitus, Kopfschmerz (siehe Abbildung unten)

„Suspected VM“ – wenn Kriterien nicht passen
Rund ein Drittel der VM-Fälle erfüllte die ICVD-Kriterien nicht vollständig, wurde aber von Expert:innen als VM eingestuft. Hauptgründe waren atypische Kopfschmerzformen (z. B. beidseitig oder Druckschmerz), eine geringe Zahl an Attacken, abweichende Begleitsymptome oder subtile zentrale Augenbewegungsbefunde.
Klinische Bedeutung
- Nicht jedes Lehrbuchbild stimmt – starre Kriterien führen leicht zu Fehldiagnosen.
- Kombination aus Anamnese, Kalorik, vHIT und klinischer Beobachtung liefert die beste Differenzierung.
- „Suspected VM“ sollte ernst genommen werden, um Behandlungsverzögerungen zu vermeiden.
Fazit für die Praxis
Vestibuläre Migräne und Menière lassen sich anhand weniger klinischer und apparativer Merkmale zuverlässig unterscheiden. Wichtig sind strukturierte Anamnese, kombinierte Testung und ein offener Blick für atypische Verläufe.
👉 Du interessierst dich für eine fundierte Weiterbildung zur vestibulären Rehabilitationstherapie und wie du beide Erkrankungen therapeutisch betreuen und behandeln kannst, um Schwindelpatient:innen schneller und sicherer zu helfen?
Aktuelle Fortbildungsangebote findest du in der IVRT-Fortbildungssuche.
Für Patient:innen – einfach erklärt
Vestibuläre Migräne oder Menière? Warum sich beide oft ähnlich anfühlen – und doch unterschiedlich sind
Zwei häufige Ursachen für wiederkehrende Schwindelanfälle sind die vestibuläre Migräne und der Morbus Menière. Beide können ähnlich wirken – aber sie entstehen aus unterschiedlichen Gründen und brauchen unterschiedliche Behandlungen.
📄 Huppert D, Grill E, Becker-Bense S, Zwergal A, Strobl R. Diagnostic challenges in vestibular migraine-clinical differentiation from Menière’s disease and discrepancies with current classification criteria. J Neurol. 2025 Aug 5;272(9):558. doi: 10.1007/s00415-025-13291-x. PMID: 40762827; PMCID: PMC12325411.
Was zeigt die neue Studie?
- Menière: häufiger Drehschwindel, Tinnitus und Hörminderung
- Vestibuläre Migräne: oft Kopfschmerz, Lichtempfindlichkeit, oder Druckgefühl im Kopf
- Mit speziellen Tests (Kalorik, vHIT) konnten Ärzt:innen in 86 % der Fälle richtig unterscheiden
Manche Betroffene passen nicht genau in die Lehrbuchdefinitionen. Wenn typische Migränezeichen fehlen oder Anfälle anders verlaufen, sprechen Fachleute von „suspected VM“ – einer wahrscheinlichen, aber noch nicht eindeutig gesicherten vestibulären Migräne.
Was bedeutet das für dich?
- Hörstörungen oder Tinnitus deuten eher auf Menière, Kopfschmerz und Lichtempfindlichkeit eher auf vestibuläre Migräne.
- Eine gute Diagnose braucht meist mehr als nur einen Test.
- Gründliche Untersuchung spart Zeit, Fehlbehandlungen und Unsicherheit.
Was kannst du tun?
- Sprich deine Ärztin oder deinen Arzt auf vestibuläre Tests (z. B. vHIT oder Kalorik) an.
- Auch wenn Tests unauffällig sind: Eine Zweitmeinung in einem spezialisierten Schwindelzentrum kann Klarheit bringen.
🎯 Unsere speziell ausgebildeten IVRT® Schwindel- und Vestibulartherapeut:innen unterstützen dich nach der Diagnose mit einem individuellen Gleichgewichtstraining, um Sicherheit und Wohlbefinden zurückzugewinnen: IVRT-Therapeutensuche
